

08.06 2025
在生命的初始阶段,胚胎中的中胚层与内胚层就像配合默契的建筑师,共同构建起人体复杂的器官大厦。其中,血管化的过程更是如同为大厦铺设高效的 “运输网络”,对器官的发育和功能维持至关重要。但长久以来,在实验室中模拟这一精细的血管化进程困难重重,尤其是在肺和肠道类器官的构建上。不过,近期一项由华人科学家团队主导的突破性研究登上国际顶级期刊《Cell》,成功实现了肺和肠道类器官的器官型血管化,为类器官研究领域带来了曙光。
本研究由来自辛辛那提儿童医院医学中心(Cincinnati Children’s)、加州大学洛杉矶分校(UCLA)等多机构的科学家合作完成,他们提出一种新的策略:在类器官中同时诱导中胚层和内胚层谱系共发育,重现肺和肠组织早期发育中血管系统与上皮组织的协同生长,从而生成具有器官特异性血管网络的肺和肠类器官。

Part1 研究核心概述
研究背景:类器官血管化的困境与探索
类器官技术自2009年首次从小鼠肠道干细胞培育出肠道类器官以来,已成为研究器官发育、疾病机制和药物筛选的重要工具。不同器官的血管系统具有显著的功能特化:肺血管需要形成紧密屏障以实现气体交换,而肠道血管则需保持高渗透性以利于营养吸收。
传统方法通常采用通用内皮细胞(如HUVEC)与类器官共培养,但形成的血管网络往往缺乏器官特异性,且结构和功能上不够成熟。究其原因,是因为在胚胎发育早期,中胚层和内胚层之间存在着密切的信号交流,共同引导着血管和器官组织的分化与构建。而以往的研究未能充分还原这一关键的协同发育过程,使得类器官血管化成为难题。
因此,科学家将突破口定位在胚胎早期,利用中胚层+内胚层共发育理念,在同一个球状体里同步诱导两种胚层,从而“自组装”出带器官特异性血管网络的肺与肠类器官。
创新方法:中胚层-内胚层共分化策略
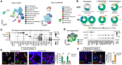
研究团队另辟蹊径,尝试在同一个球体中诱导中胚层和内胚层从诱导多能干细胞(iPSCs)共同分化,以此来构建血管化的肺和肠道类器官。这一过程中,骨形态发生蛋白(BMP)信号通路成为了关键的 “调控开关”。通过精准调节 BMP 信号的强度和时长,研究人员成功控制了内胚层与中胚层的分化比例,确保产生适量的内皮细胞(血管的主要组成部分)和上皮细胞祖细胞(肺和肠道上皮的前体细胞),为后续构建具有组织特异性的血管化类器官奠定了基础:
在调节BMP信号的过程中,BMP4 时间窗决定了“前肠 vs 后肠”的命运。在D0–D1阶段,短时的BMP4 可以诱导前肠(肺)命运;而D0–D3 阶段,持续的BMP4 诱导能够控制后肠(小肠/结肠)命运。单细胞测序证实,早在 D3 就可检测到前-后轴基因差异(NKX2-1 vs CDX2),而该早期“印记”决定了 21 天后类器官的器官身份。
该方法能够在同一类器官中形成:上皮细胞层(SOX9⁺/NKX2-1⁺或CDX2⁺)、血管内皮细胞(CD31⁺/CDH5⁺),以及间充质细胞(VIM⁺/PDGFRα⁺)。免疫染色显示血管样结构在上皮周围形成分支管腔化网络。这种方法真实再现了胚胎发育中多胚层协同分化的自然过程,突破了传统组装方法的局限性。


优化BMP信号以促进内胚层与中胚层的协同发育及血管化类器官的生成
实验结果:功能性血管网络的构建与验证
在肺类器官的诱导过程中,中胚层来源的细胞逐渐分化为血管内皮细胞,它们如同受到神秘力量的召唤,朝着表达肺上皮标记物(如 NKX2.1、SFTPC)的细胞区域迁移。随着时间推移,这些血管内皮细胞围绕肺泡样结构,编织出了一张细密的毛细血管网。不仅如此,这些血管内皮细胞还呈现出肺特异性的分子特征,例如高表达血管紧张素转化酶 2(ACE2),与人体肺部血管内皮细胞高度相似。功能检测结果令人振奋,拥有血管化的肺类器官在气体交换能力上大幅提升,氧气摄取率较无血管类器官提高了约 40%,真正实现了从 “无血管荒地” 到 “气体交换枢纽” 的转变。
在肠道类器官的培育中,中胚层衍生的血管内皮细胞精准地侵入由内胚层分化形成的肠绒毛样结构,这些肠绒毛由表达 LGR5、VIL1 等标记物的肠上皮细胞组成。随后,血管内皮细胞围绕肠绒毛形成了与之紧密伴行的血管丛。转录组分析进一步揭示,这些肠道血管内皮细胞高表达肠道血管特异性基因,如 CDH5、ESM1 等,同时与肠上皮细胞之间存在着活跃的信号交互,例如 Wnt/β - catenin、BMP 等信号通路的协同激活,完美复刻了真实肠道中 “上皮 - 血管” 协同发育的模式。功能性测试显示,血管化后的肠道类器官在营养物质吸收方面表现卓越,对葡萄糖、氨基酸等营养成分的吸收效率显著提高,几乎接近小鼠肠道组织的吸收水平,极大提升了肠道类器官的生理相关性。

血管化肺和肠道类器官中的类器官内皮细胞
研究发现,不仅血管内皮细胞呈现器官特异性基因表达(肺类器官:高表达 WNT2B、SEMA3C、DLL4,肠类器官:高表达 APLN、GDF15),血管相关间充质细胞也呈现肺/肠差异性表达模式。这些结果表明,上皮和血管在同一类器官中通过局部信号互作,形成与原生器官一致的血管微环境。

具有血管化的类器官内的类器官间质组织
通过阻断 DLL4-Notch 信号(通过敲除 DLL4 或使用 Notch 抑制剂)导致肺类器官中上皮结构塌陷与气道样囊泡减少,说明血管内皮通过 Notch 信号维持肺上皮结构稳定并促进分化。肺类器官(带血管)显示更高的肺泡Ⅱ型细胞标志物表达(SFTPC、ABCA3),提示血管共发育提高了上皮成熟度。

血管化肺类器官上皮细胞成熟度的改善
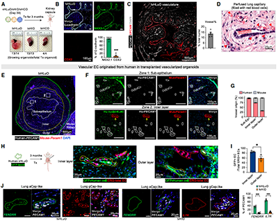
将肺/肠类器官移植至小鼠肾囊下后观察到,人源血管内皮与宿主循环建立连接,存活率可达90 %(13/14 个 vHLPO 存活 3 个月)且可被血管灌注示踪染料标记。类器官上皮进一步分化成熟;与无血管类器官相比,血管化类器官显示更高的血管密度与成熟度(出现肺泡囊样结构+近端/远端上皮亚型)。镜下可见鼠红细胞进入人源血管腔,人源 PECAM-1⁺ 血管与鼠 Pecam-1⁺ 血管吻合。

人源血管化肺和肠道类器官的体内成熟
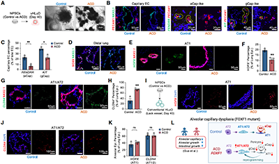
疾病建模:复现先天性肺血管异常
使用 FOXF1⁺/⁻ 患者来源 iPSC 构建 MV 肺类器官,成功模拟 ACDMPV(先天性肺静脉错位发育不良):血管数量减少、上皮-内皮结构异常,以及肺泡样囊泡缺失。FOXF1 缺陷的间充质/内皮非自主地抑制邻近上皮成熟,传统无血管类器官无法重现该缺陷。该方法不仅重现了肺泡毛细血管发育不良的血管缺陷,还意外发现血管异常会导致继发性上皮分化障碍,揭示了“血管异常会‘传染’上皮组织”的新机制。这是首个在体外类器官中复现该罕见疾病关键病理的模型。

通过利用患者特异性vHLuOs确定FOXF1突变引起的细胞表型
Part2 总结与展望
这项研究首次证实了中胚层与内胚层共发育在肺和肠道类器官血管化中的核心作用,填补了类器官研究领域在这一方面的理论空白。它为我们深入理解胚胎发育过程中器官与血管的协同形成机制提供了全新的视角和有力的实验模型,有助于揭示生命早期发育的奥秘,为发育生物学的发展注入了新的活力。
血管化的肺和肠道类器官为研究相关疾病的发病机制带来了革命性的工具。以肺泡毛细血管发育不良伴肺静脉错位(ACDMPV)这种先天性肺部疾病为例,其发病与中胚层 FOXF1 基因突变密切相关。以往由于缺乏合适的模型,对该疾病的研究进展缓慢。但借助此次研究构建的血管化肺类器官,研究人员能够将携带 FOXF1 基因突变的患者来源 iPSC 分化为类器官,成功重现了疾病中因内皮 - 上皮相互作用中断导致的原发性内皮缺陷以及继发性上皮异常。这一突破为深入探究该疾病的病理机制、寻找潜在治疗靶点提供了可能。同样,在肠道疾病研究方面,血管化肠道类器官也有望为炎症性肠病等疾病的研究提供更贴近真实情况的模型,加速药物研发进程。
